2026-03-04
中國航運股份有限公司獎學金申請至2026年3月31日止
2026-03-04
中鋼運通航運獎學金申請至2026年3月31日止
2026-02-26
商船系115學年度大學申請入學第二階段甄試 書面資料審查重點項目及準備指引
2026-02-10
1142學期惜福餐券申請至2026年3月4日截止
2026-02-03
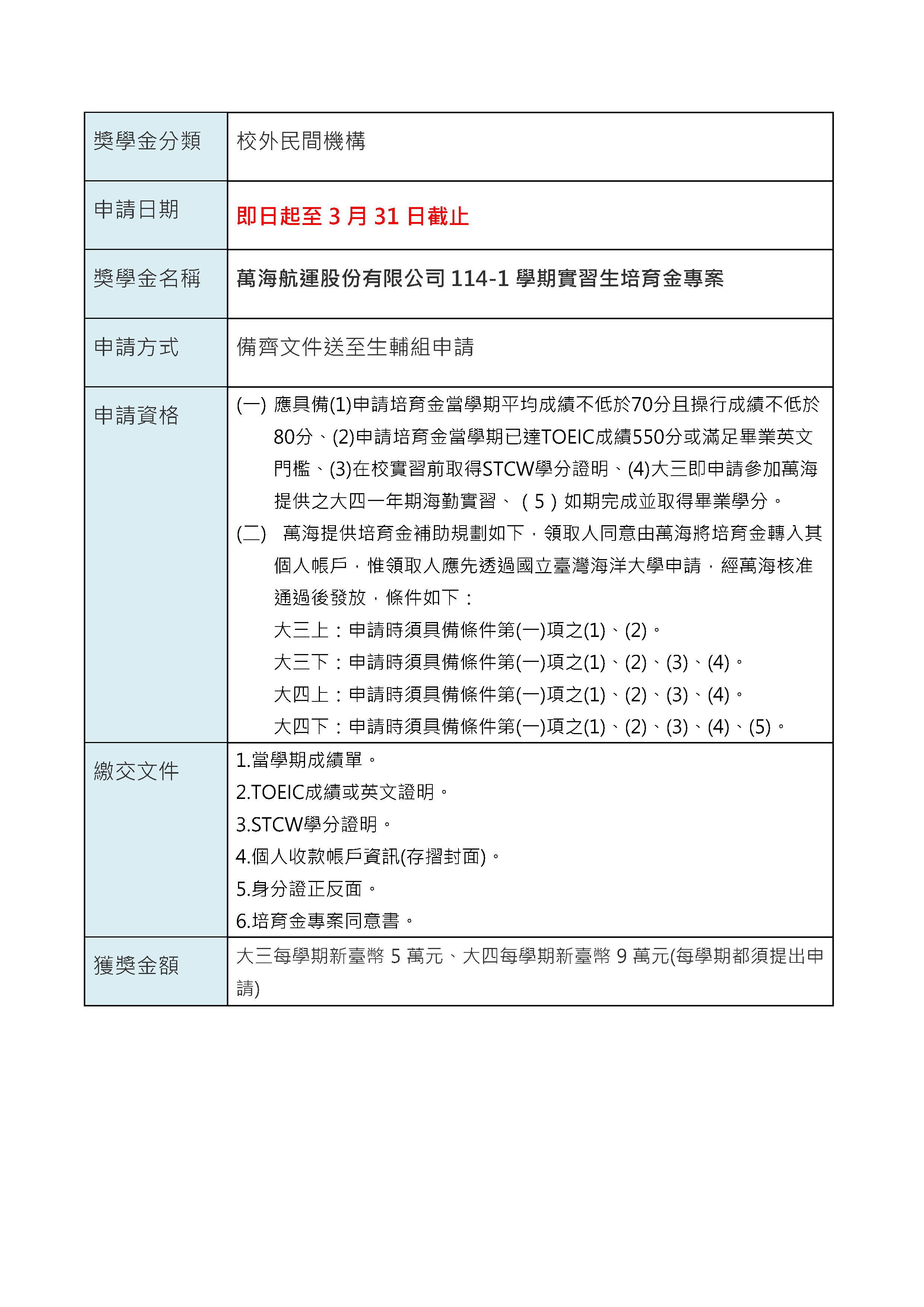
萬海航運社會福利慈善事業基金會育才助學計畫助學金
2026-01-28
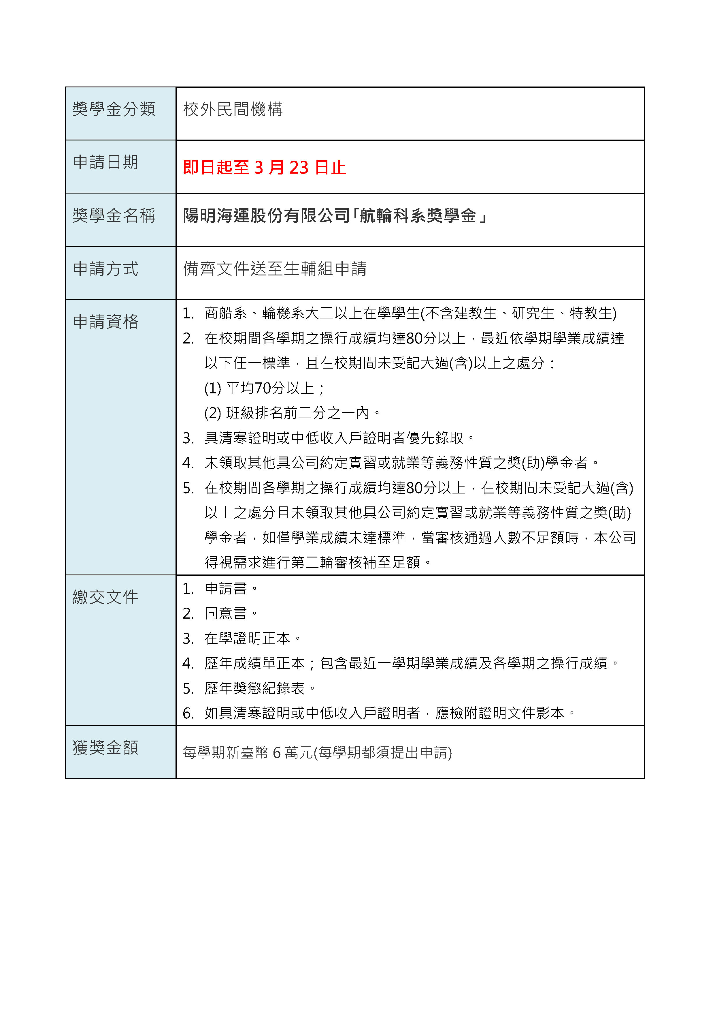
陽明海運股份有限公司航輪科系獎學金申請至115年3月23日止
2026-01-27
國科會115大專生計畫熱烈徵求中
2026-01-27
本校姊妹校2026暑期交流計畫
| 訪問人數 | ![]() ![]() ![]() ![]() ![]()
|
最後更新日期
2026-03-31









